首页
产品与服务
品牌活动
案例中心
关于爱波瑞
首页
典型客户
产品与服务
LDC精益数字云
LDC-OTBP准交宝
LDC-BIBP决策通
LDC-CIBP协同宝
LDC-EMBP问题通
精益全价值链解决方案
精益管理运营与经营
精益生产
精益供应链
精益营销
精益研发
精益人力资源
爱波瑞数智精益人才研究院
品牌活动
直播与开班资讯
爱波瑞直播间视频
高端论坛
城市论坛
创新大赛
精彩回顾
精选视频
精选视频
案例中心
LDC精益数字云
精益全价值链
关于爱波瑞
集团简介
董事长致辞
发展历程
荣誉资质
联系我们
我们的动态
新闻中心
媒体报道
党建工作
社会责任
客户评价
我们的组织
企业文化
价值主张
加入我们
申请体验
LDC精益数字云
精益全价值链解决方案
精益管理运营与经营
精益生产
精益供应链
精益营销
精益研发
精益人力资源
爱波瑞数智精益人才研究院
直播与开班资讯
高端论坛
城市论坛
创新大赛
精选视频
LDC精益数字云
精益全价值链
我们是谁
集团简介
董事长致辞
发展历程
荣誉资质
联系我们
我们的动态
新闻中心
媒体报道
党建工作
社会责任
客户评价
我们的组织
企业文化
价值主张
加入我们
品牌活动
中国制造业国际论坛
制造人的“达沃斯”盛会
了解详情
创新大赛
2026精益数智化创新大赛第一次评委工作会议将于3月13日在京举办
创新大赛
2026精益数智化创新大赛启动
创新大赛
2025中国精益数智化创新大赛决赛结果出炉!
创新大赛
大赛动态 | 中国黄金集团举办精益数智化创新大赛决赛
创新大赛
2025精益数智化创新大赛决赛通知
创新大赛
2025精益数智化创新大赛晋级名单揭晓
创新大赛
2025中国精益数智化创新大赛 初赛参赛通知
创新大赛
关于 2025 精益数智化创新大赛赛程安排 时间变更的通知
创新大赛
2025中国精益数智化创新大赛评委工作会第二次会议在京召开
创新大赛
四步完成报名,五步搞定作品提报,2025中国精益数智化创新大赛系统操作指南来啦!
创新大赛
构建精益制造新生态,共塑数智未来新图景 | 2025中国精益数智化创新大赛生态伙伴招募中!
创新大赛
2025中国精益数智化创新大赛报名进行中,诚邀您的参与!
创新大赛
2025中国精益数智化创新大赛报名通道正式开启!
创新大赛
谭剑:以赛为媒,探索构建与发展新质生产力相匹配的专业化、体系化、高效化的管理模式
创新大赛
2025中国精益数智化创新大赛评委工作会在京举办
创新大赛
2025精益数智化创新大赛正式启动
创新大赛
2024 年精益数智化创新改善大赛决赛结果
创新大赛
2024 年精益数智化创新改善大赛决赛参赛通知
创新大赛
2024 年精益数智化创新改善大赛初赛晋级名单公布
创新大赛
2024 年精益数智化创新改善大赛初赛参赛通知
创新大赛
2024中国精益数智化创新改善大赛赛程更新公告
创新大赛
2024中国精益数智化创新改善大赛官方邀请函及参赛须知
直播与开班资讯
直播预告与开班通知
创新大赛
2024中国精益数智化创新改善大赛正式启动
创新大赛
大赛简介
高端论坛
第19届中国制造业国际论坛
城市论坛
天津·世界智能大会平行论坛
城市论坛
南京·世界智能制造大会平行论坛
城市论坛
世界工业互联网产业大会平行论坛
直播与开班资讯
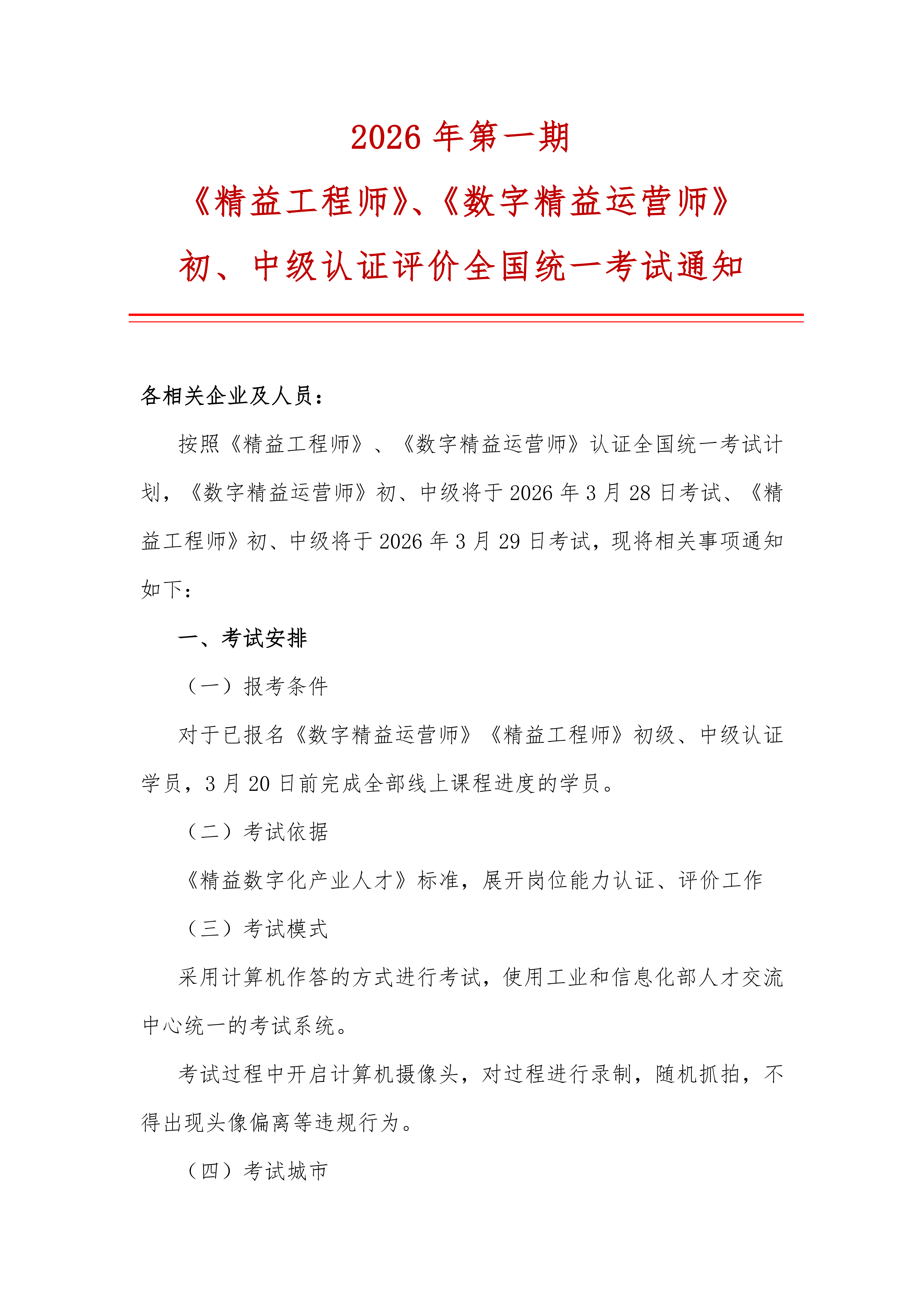
2026 年第一期 《精益工程师》、《数字精益运营师》 初、中级认证评价全国统一考试通知
直播与开班资讯
11.28-29日 AI+精益数智赋能 谋定十五五战略新篇 十五五”战略落地实战工作坊
直播与开班资讯
《AI数智供应链管理师》常州班
直播与开班资讯
11月4日晚7点 战略引擎x绩效闭环:人才梯队建设
直播与开班资讯
10月28日晚7点半 AI数智供应链管理师 锻造数智时代供应链人才
直播与开班资讯
制造业复合型人才培养
直播与开班资讯
数智化时代的班组长
直播与开班资讯
AI时代的组织变革与人才战略
直播与开班资讯
AI&数智供应链管理师-领军人才研修班
直播与开班资讯
上海:8月14日-8月16日融智共生,数造新机—人工智能应用师
直播与开班资讯
精益工程师(中级)培训与人才评价培训班7月17-18日上海启航!
直播与开班资讯
数字精益运营师(中级)培训与人才评价培训班西安站7月22-25日正式开班!
直播与开班资讯
7月17-18日将在上海举办精益工程师(中级)培训与人才评 价培训班
直播与开班资讯
7月22日-25日将在西安举办数字精益运营师(中级)培训与 人才评价培训班
直播与开班资讯
关于举办数字精益运营师(中级)培训与人才评价培训班的通知
直播与开班资讯
8月6日-8日每晚19:30制造业AI转型·锻造AI时代六边形人才 《人工智能应用师》三日实战营,抢鲜三连播!
直播与开班资讯
8月5日周二晚7点2025年创新大赛专题直播-脱颖而出,解码优秀经验
直播与开班资讯
7月29日晚7点2025年创新大赛专题直播 脱颖而出,解码优秀经验- 视频号禹见数字精益
直播与开班资讯
7月11日晚7点爱波瑞LDC精益数字云《年中复盘 利润突围战》系列直播第五期
直播与开班资讯
7月7日晚7点爱波瑞LDC精益数字云《年中复盘 利润突围战》系列直播第三期
直播与开班资讯
7月2日晚7点爱波瑞LDC精益数字云《年中复盘 利润突围战》系列直播第二期《异常止损战力》
直播与开班资讯
6月24日晚7点2025年创新大赛专题直播 脱颖而出,解码冠军经验——从备赛到夺标,打造标杆作品
直播与开班资讯
6月20日晚7点【精益 × 数智人才进化论】第四期重磅开播!
直播与开班资讯
6月19日晚7点【精益×数智:人才进化论】系列直播 · 第3期
直播与开班资讯
6月17日晚7点2025年创新大赛专题辅导课第二讲直击精益数智化创新痛点,助你脱颖而出!
直播与开班资讯
6月13日晚7点锻造企业最稀缺的"数字精益运营力"实践应用直播:课题落地,成果固化
直播与开班资讯
6月13日晚7点AI精益数字化人才五级跃迁系列直播第六期>>>> 评·综合评价,认证冲刺
直播与开班资讯
6月12日晚7点《AI精益数字化人才五级跃迁》系列直播 「攻克制造业转型难题——系列八讲」
直播与开班资讯
《精益工程师》中级特训营6月12-13日芜湖开班
高端论坛
精益数智化驱动新型工业化,共创新质生产力
高端论坛
推进精益数字化 发展新质生产力
直播与开班资讯
精益数字化人才五级跃迁
创新大赛
大赛注册提报系统操作指南
高端论坛
数字化转型 高端化迈进 智能化升级
创新大赛
第三届智能制造创新大赛精益数字化赛道圆满收官
城市论坛
中国5G+工业互联网大会平行论坛
城市论坛
江阴数字化转型高峰论坛
直播与开班资讯
6月6日12点《AI精益数字化人才五级跃迁》系列直播 ——「攻克制造业转型难题 —— 系列八讲」
直播与开班资讯
6月6日晚7点AI精益数字化人才五级跃迁系列直播第四期>>>> 训·道场沉浸实战——数字沙盘演练
直播与开班资讯
2025数字精益运营师开课计划
直播与开班资讯
2025精益工程师开课计划
直播与开班资讯
6月5日晚7点,锁定2025中国精益数智化创新大赛直播发布会,赛事要点全解析!
高端论坛
推进产业链精益数字化升级,赋能制造业高质量发展
高端论坛
精益数智化助推制造业从供应链到产业链的共生发展
高端论坛
对标一流 创新融合 赋能制造业数字化转型
高端论坛
创新融合,共创中国制造高质发展新未来
高端论坛
中国制造+互联网下的新模式与新路径
高端论坛
构建制造业新生态—精益·数字·智能
高端论坛
构建制造业新生态—创新·智能·价值
高端论坛
从制造到创造—构建制造业新生态
高端论坛
从制造到创造—互联网思维下的中国制造
高端论坛
从制造到创造—实现全产业链价值最大化
高端论坛
从制造到创造—精益助推企业成功转型升级
高端论坛
从制造到创造—转变发展方式 关注增长质量
高端论坛
从制造到创造—学习,创新,可持续
高端论坛
后危机时代的精益全系统管理
高端论坛
危机时代呼唤绿色精益
高端论坛
弘扬中国文化,塑造企业精益灵魂
高端论坛
在全球化视野下打造企业核心竞争力
高端论坛
管理+资本让中国制造业插上腾飞的双翼
高端论坛
精益管理在中国应用与探索
在线索取2025
中国制造业精益数字化报告
问诊与垂询
扫码关注
领取报告
留下您的联系方式,我们将通过邮件的形式将报告发给您。
姓名:
*
手机:
*
邮箱:
*
职位:
*
已阅读
隐私政策
重置
提交
问诊垂询
您的企业有哪些问题与困惑?请填写您的基本信息,我们的精益数字化专家将与您联络!
选择您的咨询目的:
精益管理咨询
LDC精益数字化云产品咨询
精益数字化人才育成实训中心
精益数字化人才认证培训课程
大赛&大会报名
姓名:
*
手机:
*
邮箱:
*
公司:
*
职位:
*
企业问题描述:
*
已阅读
隐私政策
重置
提交
活动报名
留下您的联系方式,我们会尽快与您取得联系
选择您的留言目的:
精益管理咨询
LDC精益数字化云产品咨询
精益数字化人才育成实训中心
精益数字化人才认证培训课程
大赛&大会报名
姓名:
*
手机:
*
邮箱:
*
职位:
*
活动名称:
*
已阅读
隐私政策
重置
提交
申请体验
选择您的留言目的:
精益管理咨询
LDC精益数字化云产品咨询
精益数字化人才育成实训中心
精益数字化人才认证培训课程
大赛&大会报名
姓名:
*
手机:
*
邮箱:
*
职位:
*
企业问题描述:
*
已阅读
隐私政策
重置
提交
申请诊断
您的企业有哪些问题与困惑?请填写您的基本信息,我们的精益数字化专家将与您联络!
选择您的咨询目的:
精益管理咨询
LDC精益数字化云产品咨询
精益数字化人才育成实训中心
精益数字化人才认证培训课程
大赛&大会报名
姓名:
*
手机:
*
邮箱:
*
职位:
*
企业问题描述:
*
已阅读
隐私政策
重置
提交
点击垂询
选择您的咨询目的:
精益管理咨询
LDC精益数字化云产品咨询
精益数字化人才育成实训中心
精益数字化人才认证培训课程
大赛&大会报名
姓名:
*
手机:
*
邮箱:
*
职位:
*
企业问题描述:
*
已阅读
隐私政策
重置
提交
返回顶部